제 1 장 총칙
제1조 (목적)
본 내규는 상명대학교 학칙 「컴퓨터·정보(공)학교육인증에 관한 규정」에 따라 융합공과대학 SW융합학부 컴퓨터과학전공 심화프로그램의 운영에 관한 세부 사항 및 시행 세칙을 정함을 목적으로 한다.
제2조 (적용범위)
본 내규의 적용대상은 심화프로그램 소속 학생 및 컴퓨터과학전공 소속 교수로 한다. 본 내규는 상명대학교의 학칙과 규정의 범주 안에서 적용된다.
제 2 장 운영
제3조(프로그램 운영)
- ① 「컴퓨터·정보(공)학교육인증에 관한 규정」에 의하여 컴퓨터과학전공에서는 컴퓨터·정보(공)학교육인증 제도를 시행하는 심화프로그램과 인증제도를 시행하지 않는 일반프로그램을 분리하여 운영한다.
- ② 심화프로그램과 일반프로그램의 졸업기준은 각각 다르게 정할 수 있으며 해당 프로그램의 전공 및 학위명은 「컴퓨터·정보(공)학교육인증에 관한 규정」의 제3조 2항에 의거하여 결정한다.
제4조 (인증대상)
- ① 본 내규는 SW융합학부 컴퓨터과학전공 학생 및 전입생을 대상으로 한다.
- ② 2017년 이전에 컴퓨터과학전공에 신입학한 자는 심화프로그램을 이수하는 것이 원칙이며, 일반프로그램을 이수하기 위해서는 심화프로그램 이수포기 신청서를 작성하고 소정의 절차를 따라야 한다.
-
③ 심화프로그램을 적용받는 학생 중 다음 각 호의 1에 해당하는 자는 심화프로그램 적용을 받지 않을 수 있다.
- 「심화전공에 관한 시행세칙」 제2조 2항에 따른 다전공, 부전공, 심화전공 이수의무 제외자. (편입학자, 체육특기자, 특수교육 대상자, 외국인 특별전형)
- 학칙 제44조에 따른 다전공(제2전공, 연계전공, 자기설계융합전공, 융합전공), 부전공이수자
- 학석사 연계과정(컴퓨터과학전공 일반대학원 진학에 한함) 참여자 및 학생군사교육단에 소속된 자
- 대학에서 요구하는 졸업요건을 모두 만족하였으나 공학인증 요구 조건을 충족하지 못한 자
- ④ 제③항의 각 호에 해당되어 공학인증을 포기하려는 자는 4학년 2학기 수강신청 변경 기간 마감일 이내에 심화프로그램 이수 포기 신청서를 별표11의 절차에 따라 공학인증센터에 제출하여야 한다.
제5조 (수용정책)
-
① 「컴퓨터·정보(공)학교육인증에 관한 규정」 제5조에 따라 본 전공의 일반프로그램에 소속된 학생 중 다음 각 호의 1에 해당하는 자(이하 "전입생"이라 한다)는 심화프로그램에 참여할 수 있다.
- 컴퓨터·정보(공)학교육인증 시행 전 입학하여 휴학 또는 제적된 자가 SW융합학부 컴퓨터과학전공으로 복학 또는 재입학한 자
- SW융합학부 컴퓨터과학전공으로 편입학한 자
- SW융합학부 컴퓨터과학전공으로 다전공을 신청한 자
- SW융합학부 컴퓨터과학전공으로 전부를 원하는 자
- ② 최소 4학기 이상 수학이 가능한 전입생 중 심화프로그램 참여를 원하는 자는 본 전공으로 전입한 첫 학기 수강신청 이전에 프로그램 변경 신청서를 공학교육혁신센터에 제출하여 심화프로그램 해당 위원회의 승인을 받아야 한다.
- ③ 전입생이 전적대학 학부(과)에서 이수한 과목 중 심화프로그램의 교과목과 동일하거나 유사한 교과목이 있어 당해 교과목의 이수를 인정받고자 하는 경우에는 해당 교과목에 대한 강의계획서와 성적증명서, 학생 포트폴리오 등의 증빙자료를 첨부하여 프로그램 변경 신청서와 함께 공학교육혁신센터에 제출하여야 한다. 학점인정 여부는 심화프로그램의 해당 위원회에서 심의하여 정한다.
-
④ 관련 위원회는 컴퓨터·정보(공)학교육인증 학점 인정원과 증빙자료를 심사하여 인정여부를 아래 기준에 따라 결정하되, 선이수 교과목을 지정할 수 있고 필요한 경우 평가 시험을 부과할 수 있다.
- 인증학점 인정 신청 교과목이 심화프로그램 3, 4학년에 개설된 전공과목인 경우는 인정할 수 없다.
- 전적대학학부(과)에서 취득한 인증학점 인정 신청 교과목의 학점 수가 심화프로그램에서의 학점 수보다 적은 경우는 인정할 수 없다.
- 전적대학학부(과)에서 취득한 인증학점 인정 신청 교과목의 학점 수가 심화프로그램에서의 학점 수를 초과하는 경우에는 심화프로그램의 학점 수만큼만 인정한다.
- 인정받고자 하는 교과목의 성적이 C학점 미만인 경우 인정할 수 없다.
- ⑤ 심화프로그램으로 소속을 변경한 전입생은 인정받은 교과목 이외의 전 교과과정을 심화프로그램 재학생과 동일한 절차에 따라 이수하여야 한다.
- ⑥ 심화프로그램으로의 편입을 신청한 전입생이 인증학점 인정 사항에 동의하지 않을 경우에는 심화프로그램으로의 편입신청을 승인하지 않는다.
제6조 (상담에 관한 규정)
- ① 학기당 1회 이상 담당 지도교수와 상담을 해야 한다.
- ② 수강신청 전에 지도교수에게 수강지도를 받아야 한다.
- ③ 학점포기 전 지도교수와 상담을 해야 한다.
- ④ 졸업사정 시 필수적으로 지도교수와 상담을 해야 한다.
- ⑤ 예비 졸업사정 체크리스트를 4학년 1학기 (등록기준 7학기) 수강정정기간 이전에 작성하여 지도교수와 상담을 해야 한다.
제 3 장 위원회
제7조 (위원회)
- ① 본 제7조 위원회 규정은 「컴퓨터·정보(공)학교육인증에 관한 규정」 제6조에 의거하여 다양한 위원회를 구성하여 컴퓨터·정보기술교육인증 관련 업무를 수행할 수 있다.
- ② 본 전공의 컴퓨터·정보(공)학교육인증 프로그램에서는 인증과 관련하여 프로그램운영 및 교과과정위원회, 프로그램실무 및 평가위원회, 외부자문위원회를 구성하여 컴퓨터·정보(공)학교육인증 관련 업무를 수행한다(별표1 참조).
- ③ 각 위원회는 "컴퓨터·정보(공)학인증 관련 전체 프로세스"에 명시된 일시와 순서에 준하여 컴퓨터·정보(공)학교육인증 수행에 필요한 업무를 수행하여야 한다.
- ④ 각 위원회는 구성원의 요구사항을 적절히 반영하여 프로그램 제반사항을 수시로 개선하여야 하며, 이 과정에서 설문조사를 실시하고 이를 분석하여야 한다.
제 4 장 교육목표
제8조 (교육목표)
- ① 심화프로그램의 교육목표(PEO: Program Educational Objectives)는 별표2와 같다.
제9조 (구성원)
심화프로그램의 구성원은 (1) 학생, (2) 교수, (3) 외부전문가이다. 학생은 다시 (1.1) 재학생과 (1.2) 졸업생으로, 외부전문가는 (3.1) 산업체 전문가와 (3.2) 졸업생 고용주로 구분된다. 이중 특히 프로그램 졸업생을 고용하고 있는 졸업생 고용주는 교육목표를 설정하고 교육목표가 달성되었는지 여부를 평가함에 있어 결정적인 역할을 하는 중요한 구성원이다.
제10조 (구성원의 요구사항 반영)
프로그램의 각 구성원, 구성원의 주요 역할 및 참여 방법 등을 요약하면 별표3과 같다. 심화프로그램의 교육목표 수립과 개선은 순환적 자율개선 체계를 따른다. 다양한 구성원들의 의견 수렴을 거쳐 설정된 컴퓨터과학 프로그램의 교육목표는 이를 달성하기 위한 교육 활동이 이루어지는 과정에서 1년 주기로 적절성이 평가되고, 3년 주기로 새로 개정되어, 항상 상위 기관의 교육목표와 구성원 및 산업체의 요구사항에 부합하는 교육목표가 유지된다.
제11조 (교육목표 달성입증)
- ① 심화프로그램의 교육목표는 별표4와 같이 학습성과와의 정량적 관계를 구성한다.
- ② 심화프로그램의 교육목표 달성을 위한 교육과정은 교과과목들과 비교과과정으로 구성된다. 비교과과정은 교과목의 수강만으로는 부족한 학습성과를 보충하는 중요한 수단이다. 비교과과정은 경진대회, 공모전 입상; 전공자격증; 논문 참여 및 발표; 외국어 능력 시험; 산업체연수 및 인턴쉽; 소프트웨어 전시; 동아리활동(학생회포함); 교수면담; 봉사활동; 해외연수로 구성된다.
- ③ 매년 말 학기 종료 후 졸업생 및 졸업생 고용주를 대상으로 교육목표가 달성되었는지 여부에 대한 설문 조사를 실시한다. 이러한 설문 조사 결과는 프로그램실무 및 평가위원회와 외부자문위원회에 의해 취합되고, 졸업생 취업 현황 등과 함께 분석되어 프로그램실무 및 평가위원회로 분석 결과가 제출된다. 프로그램실무 및 평가위원회는 프로그램 교육목표 달성도에 대한 분석 결과를 기반으로 교육과정, 교수진, 교육환경 등 교육목표 달성을 위한 프로그램 운영 전반의 개선안을 마련하여 이를 프로그램운영 및 교과과정위원회에 제출하며, 프로그램운영 및 교과과정위원회는 이러한 개선안을 심의, 확정하게 된다. 이와 같은 과정을 거쳐 마련된 프로그램 개선안은 프로그램운영 및 교과과정위원회, 관련 행정부서 등에 통보되어 실행된다.
- ④ 심화프로그램의 교육목표 달성 여부에 대한 측정 및 분석과 이를 프로그램 운영에의 반영은 이를 주관하는 관련위원회에서 실시한다.
- ⑤ 심화프로그램의 교육목표 달성 여부를 평가하기 위한 수행준거(Performance Criteria), 평가기준(Rubrics), 평가도구, 평가방법, 목표치 등은 측정가능하며 교육목표 달성을 적절히 증명할 수 있도록 교육목표 달성여부 평가표와 같이 설정한다.
제 5 장 학습성과
제12조 (학습성과)
본 SW융합학부 컴퓨터과학전공의 학습성과 (PO, Program Outcome)는 KCC2024 기준에 따라서 별표6과 같이 정의된다.
제13조 (성취도 평가)
- ① 심화프로그램의 성취도 평가는 프로그램 학습성과와 프로그램 교육과정의 관계에 따른다.
- ② 심화프로그램의 학습성과 성취도를 평가하는 도구는 캡스톤디자인 학습성과 달성도 조사서와 학습성과 달성도 시험이다.
제14조 (졸업생의 학습성과 최소기준 만족 여부 판정체계)
- ① 심화프로그램 소속 학생들은 졸업 시 모든 학습성과의 최소 달성도를 만족하여야 한다. 별표7-2는 이러한 요건을 기술한 표이다. 최소 달성도 만족 요건은 비교과과정 요건과 일반요건으로 나뉜다. 비교과과정 요건은 학습성과 PO1에서 PO5까지는 5점 이상, PO6에서 PO10까지는 10점 이상 취득해야만 졸업할 수 있다.
- ② 심화프로그램의 비교과과정과 학습성과와의 관계는 별표8에 명시한 바와 같다.
제 6 장 교육과정
제15조 (교과과정 운영)
본 제15조 교과과정 운영 규정은 「컴퓨터·정보(공)학교육인증에 관한 규정」에 근거하여 다음과 같이 수임한다.
- ① 본 전공의 전문교양, 기초과학·수학(BSM), 전공(설계, 심화, 일반) 과목은 (2024학년도 기준) 별표9와 같다. 본 전공 소속의 모든 학생은 별표7-1에 명시된 졸업이수학점을 이수해야 한다.
- ② 본 전공의 교과과정은 별지-1 (2024학년도 기준)의 선후수체계를 가진다. 본 전공 소속의 모든 학생은 이 선후수체계에 따라 교과목을 이수해야 한다.
- ③ 본 전공의 설계 및 프로젝트 교과목은 별지-2 (2024학년도 기준)의 이수체계를 가진다. 본 전공 소속의 모든 학생은 이 이수체계에 따라 설계 및 프로젝트 교과목을 이수해야 한다.
- ④ 본 전공은 본 대학의 교양 강화 지침에 따라 전문교양교과목을 지정하고 있다.
- ⑤ 본 전공은 각 교과목의 품질을 보장하기 위하여 모든 교과목에 대하여 교과목 포트폴리오를 작성 수집하고, “지속적 강의 개선(CQI) 보고서”를 작성하고 이를 바탕으로 교과목의 품질을 개선하고 보장한다. 작성된 교과목 포트폴리오 및 CQI 보고서는 앞에서 설명한 “교과 과정 수립 및 개선 체계”에 따라 관련위원회에 제출되어 교과과정 개선을 위한 환류 체계에 반영된다.
- ⑥ 본 전공은 설계교과목 수강생에게 전공 내규에 명시된 <별지3&rt;의 설계과제 수행지침서를 배포하여 숙지하게 하고 이에 따른 설계과제 수행을 요구한다. 설계과제 수행지침서는 설계구성요소와 설계제한요소를 설명하며, 산출물양식도 제안한다.
-
⑦ 모든 교과목의 강의계획서에는 다음 항목이 포함되어 있어야 한다.
- 교과목번호, 교과목명, 강의 주관 교육단위(학과), 작성자의 성명과 작성일시
- 학점 및 주당 수업 시간, 교재 및 부교재, 선수과목
- 교과목의 목표, 과목 내용 설명
- 주별 수업일정 및 운영 내용
- 실험·실습, 설계, 프로젝트의 운영과 관련한 내용 및 설명(해당학점을 포함한 교과목에 한함)
- 교과목과 해당 학습성과와의 연관성
-
⑧ 설계 교과목의 강의계획서에는 다음 항목이 추가로 포함되어 있어야 한다.
- 설계교육 개요, 설계 구성요소, 설계 제한요소 등의 설계과제 요약 설명
- 설계과제 평가 항목, 평가 기준 및 배점
- ⑨ 심화프로그램에 소속된 학생은 "학생포트폴리오"를 만들고, 명시된 항목들을 학기 중 수시로 갱신하여야 하며, 지도교수 상담 및 졸업심사 시 제출하여야 한다.
- ⑩ 본 전공의 심화프로그램 참여자는 지도교수와 면담을 통해 허락을 받아야 학점 포기가 가능하다.
제16조 (교육과정 이수)
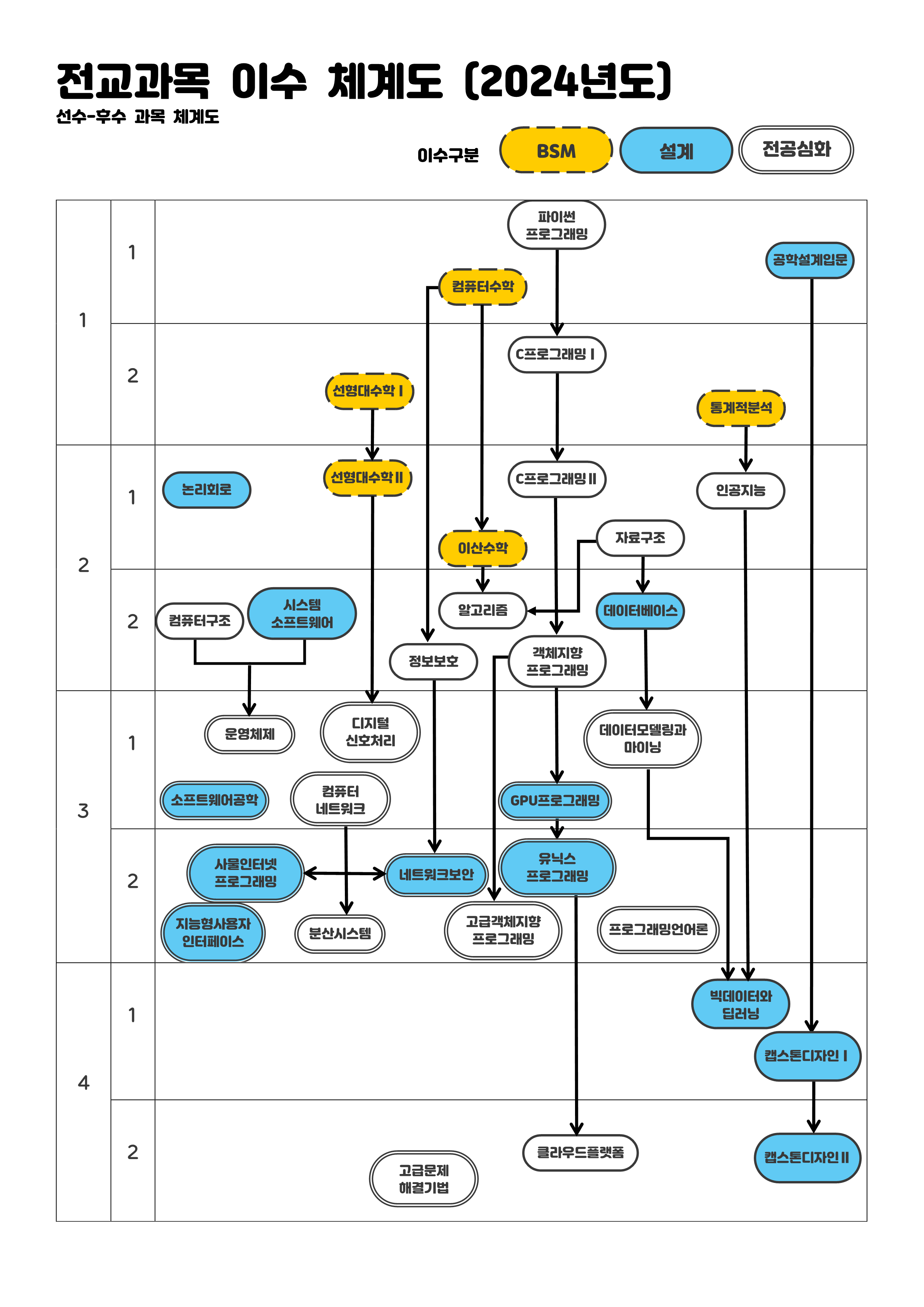
- ① 2024학년도 입학생을 기준으로 본 전과목 이수체계도는 <별지1>과 같다.
- ② 2024학년도 입학생을 기준으로 본 설계교과목 이수체계도는 <별지2>와 같다.
-
③ 이수체계 위반자 수용대책
-
가) 「컴퓨터·정보(공)학교육인증에 관한 규정」제5조에 의하여 본 전공의 일반프로그램에 소속된 학생 중 다음 각 호의 1에 해당하는 자(이하 "전입생"이라 한다)는 심화프로그램에 참여할 수 있다.
- 컴퓨터과학 심화프로그램 시행 전 입학하여 휴학 또는 제적된 자가 컴퓨터과학전공으로 복학 또는 재입학한 자
- 컴퓨터과학전공으로 편입학한 자
- 컴퓨터과학전공으로 다전공을 신청한 자
- 컴퓨터과학전공으로 전부를 원하는 자
- 나) 최소 4학기 이상 수학이 가능한 전입생 중 컴퓨터과학 심화프로그램 참여를 원하는 자는 본 전공으로 전입한 첫 학기 시작 전에 프로그램 변경 신청서를 학과사무실에 제출하여 프로그램 해당 위원회의 승인을 받아야 한다.
- 다) 전입생이 전적대학(학과(부))에서 이수한 과목 중 심화프로그램의 교과목과 동일하거나 유사한 교과목이 있어 당해 교과목의 이수를 인정받고자 하는 경우에는 해당 교과목에 대한 강의계획서와 성적증명서, 학생 포트폴리오 등의 증빙자료를 첨부하여 프로그램 변경 신청서와 함께 학과사무실에 제출하여야 한다. 학점인정 여부는 컴퓨터과학 프로그램의 해당 위원회에서 심의하여 정한다.
- 라) 심화프로그램으로 소속을 변경한 전입생은 인정받은 교과목 이외의 전 교과과정을 심화프로그램 재학생과 동일한 절차에 따라 이수하여야 한다.
- 마) 심화프로그램으로의 편입을 신청한 전입생이 인증학점 인정 사항에 동의하지 않을 경우에는 심화프로그램으로의 편입신청을 승인하지 않는다.
-
가) 「컴퓨터·정보(공)학교육인증에 관한 규정」제5조에 의하여 본 전공의 일반프로그램에 소속된 학생 중 다음 각 호의 1에 해당하는 자(이하 "전입생"이라 한다)는 심화프로그램에 참여할 수 있다.
제17조 (이수체계 준수여부)
강의 담당교수의 승인을 받은 학생은 선수과목 이수내역이 없어도 수강 신청 및 이수가 가능할 수 있다.
제 7 장 졸업
제18조 (졸업요건)
본 제18조 졸업요건 규정은 「컴퓨터·정보(공)학교육인증에 관한 규정」에 근거하여 다음과 같이 수임한다.
- ① 심화프로그램에 소속되어 별표9에 명시 된 전 교과과정 이수가 임박한 학생은 인증졸업 심사를 신청할 수 있다.
- ② 인증졸업 심사신청은 졸업 직전 학기 내 6주 이전까지 컴퓨터·정보(공)학교육인증 졸업심사서를 공학교육혁신센터에 제출하는 것으로 한다.
- ③ 인증졸업 여부는 「컴퓨터·정보(공)학교육인증에 관한 규정」 제9조에 따라 이수학점, 학습성과 최저기준 달성여부, 졸업프로젝트 수행여부 등을 종합적으로 고려하여 컴퓨터·정보(공)학교육인증 졸업심사 기준에 따라 관련위원회에서 결정한다.
- ④ 일반프로그램을 이수하는 자는 학칙에서 정한 졸업요건을 충족하여야 하며, 추가로 4학년 1, 2학기 개설 과목인 ‘캡스톤 디자인Ⅰ’과 ‘캡스톤 디자인Ⅱ’를 이수하고 졸업프로젝트전시회에 참여하여야 한다.
제 8 장 캡스톤디자인 (종합설계 프로젝트)
제19조 (종합설계 프로젝트)
- ① 팀 구성은 학과에서 공지한 기간 내에 3~5인을 구성하여 학과에 통보하는 것을 원칙으로 한다.
- ② 팀을 구성하지 않은 학생에 대해서는 학과에서 프로젝트 지도교수를 배정하여 팀을 편성한다.
- ③ 전공 전체 교수진 및 동료 학생들을 대상으로 사전 심의평가, 프로젝트 제안내용 발표, 1~2회의 중간 점검발표, 최종발표를 할 수 있고, 이에 대해서는 관련위원회에서 정한 방침을 따른다.
- ④ 모든 프로젝트 팀은 졸업전시회에 참여하는 것을 원칙으로 한다. 단, 지도교수와 관련위원회에서 심의하는 결과에 따라 이를 면제받을 수 있다.
- ⑤ 프로젝트의 평가를 위해 2~3인의 평가위원을 중심으로 개인별 구술 테스트를 볼 수 있다.
-
⑥ 조기졸업예정자, 인턴쉽 참여 등의 사유로 부득이하게 프로젝트에 참여하지 못하는 학생에 한하여 논문으로 대체 가능하다. 단, 논문으로 대체하는 학생은 아래의 기준을 모두 충족해야 한다.
- 가) 평점평균 3.0 이상
- 나) 논문 대체에 대한 지도교수의 승인
- 다) 국내 또는 국외 학술대회에 참가하여 논문 발표 (구두 및 포스터) 완료 (반드시 공식 증빙 서류 제출)
별표1 : 심화컴퓨터공학 프로그램의 위원회 구성 및 주요업무
| 위원회 이름 | 주요 업무 | 구성원 |
|---|---|---|
| 외부자문위원회 |
|
위원장 (PD 교수) 및외부인사 3인 |
| 전공교육과정위원회 |
|
교육목표에 따른 교과과정 수립/관리 |

별표2 : 컴퓨터과학 프로그램의 교육목표
| 항목 | 교육목표 |
|---|---|
| PEO1 | 폭넓은 교양과 기초과학지식 및 전공 기본 지식의 학습을 통하여 의사소통 능력과 윤리 의식의 기본 소양을 갖춘 전인적 인재를 양성한다. |
| PEO2 | 컴퓨터과학 분야의 최근 기술과 동향에 대한 지속적인 분석 및 이해를 통해 문제를 해결 할 수 있는 능력을 갖춘 창의적 인재를 양성한다. |
| PEO3 | 컴퓨터과학 분야의 도구 사용, 자료 분석, 설계 구현 등의 프로젝트 능력을 갖춘 실무형 인재를 양성한다. |
| PEO4 | 컴퓨터과학 분야의 국제적 동향에 능통하고 미래 산업을 선도할 리더쉽을 갖춘 글로벌 인재를 양성한다. |
별표3 : 프로그램 구성원과 주요 역할
| 구성원 | 주요 역할 | 참여 방법 | |
|---|---|---|---|
| 학생 | 재학생 |
|
교육과정참여, 강의평가, 설문조사, 건의 등 |
| 졸업생 |
|
강의평가, 설문조사 등 | |
| 교수 | 전임교수 |
|
교육과정 운영, 강의품질개선서, 학생 상담 및 관찰, 교수/학습법 연구, 위원회 운영 등 |
| 산업체교수 |
|
||
| 외부전문가 | 산업체전문가 |
|
설문조사 교과과정개선자문, 정기회의 |
| 타 학교 교수 |
|
설문조사 교과과정개선자문, 정기회의 | |

별표4 : 교육목표와 학습성과와의 정량적 관계
이 부분은 추후에 변경될 수 있음(변경 시 smu.ac.kr/icee/index.do에 공지)
| 학습성과 | PO1 | PO2 | PO3 | PO4 | PO5 | PO6 | PO7 | PO8 | PO9 | PO10 |
|---|---|---|---|---|---|---|---|---|---|---|
| 교육목표 | ||||||||||
| PEO1 | 5 | 1 | 1 | 1 | 1 | 1 | 2 | 1 | 3 | 5 |
| PEO2 | 2 | 5 | 3 | 5 | 3 | 3 | 1 | 5 | 1 | 1 |
| PEO3 | 2 | 3 | 5 | 3 | 5 | 5 | 2 | 2 | 1 | 2 |
| PEO4 | 1 | 1 | 1 | 1 | 1 | 1 | 5 | 2 | 5 | 2 |
| 합계 | 10 | 10 | 10 | 10 | 10 | 10 | 10 | 10 | 10 | 10 |

별표5 : 교육목표 설정, 평가, 및 개선을 위한 위원회 기능 요약
| 위원회 | 교육목표 설정, 평가 및 개선 기능 |
|---|---|
| 프로그램운영 및 교과과정위원회 |
|
|
|
| 프로그램실무 및 평가위원회 |
|
|
|
| 외부자문위원회 |
|
별표6 : 컴퓨터과학전공 프로그램 학습성과 (KCC 2024 기준)
| 학습성과 | 내용 |
|---|---|
| PO1 | 수학, 기초과학, 인문 소양 및 컴퓨터공학의 지식을 컴퓨팅 분야의 문제 해결에 응용할 수 있는 능력 |
| PO2 | 이론이나 알고리즘을 수식 또는 프로그래밍 등을 통해 검증할 수 있는 능력 |
| PO3 | 컴퓨팅 분야의 문제를 정의하고 모델링할 수 있는 능력 |
| PO4 | 컴퓨팅 분야의 문제를 해결하기 위해 최신 정보, 연구 결과, 프로그래밍 언어를 포함한 적절한 도구 등을 활용할 수 있는 능력 |
| PO5 | 사용자 요구사항과 현실적 제한조건을 고려하여 하드웨어 또는 소프트웨어 시스템을 설계할 수 있는 능력 |
| PO6 | 컴퓨팅 분야의 문제를 해결하는 과정에서 팀 구성원으로서 팀 성과에 기여할 수 있는 능력 |
| PO7 | 다양한 환경에서 효과적으로 의사소통 할 수 있는 능력 |
| PO8 | 컴퓨팅 분야의 해결방안이 안전, 경제, 사회 환경 등에 미치는 영향을 이해할 수 있는 능력 |
| PO9 | 컴퓨터정보(공)학인으로서의 직업윤리와 사회적 책임을 이해할 수 있는 능력 |
| PO10 | 기술환경 변화에 따른 자기계발의 필요성을 인식하고 지속적이고 자기주도적으로 학습할 수 있는 능력 |
별표7-1 : KCC2024 인증기준 학점 이수
| 입학학번 |
졸업필요 이수학점 |
교양 |
기초과학수학 (BSM) |
BSM을제외한전공 (설계,심화포함) |
|---|---|---|---|---|
| ~ 13학번 | 140학점 | 12학점 이상 |
45학점 이상 (설계 및 프로젝트 12점 포함) |
|
| 14학번~15학번 | 130학점 | |||
| 16학번~19학번 | 130학점 | 7학점 이상 | ||
| 20학번~24학번 | 130학점 | 4학점 이상 |
별표7-2 : 학생의 학습성과 최소 달성 기준
| 각 PO 관련 기준 | 비교과과정 관련 요건 | 일반 요건 관련 요건 |
|---|---|---|
| PO1 관련 기준 | PO1 가중치 5점 이상 | "종합설계프로젝트 학습성과 최소 달성도 조사서"와 "학습성과 달성도 시험"에서 해당 PO 항목 모두 '중'이상 획득 |
| PO2 관련 기준 | PO2 가중치 5점 이상 | "종합설계프로젝트 학습성과 최소 달성도 조사서"와 "학습성과 달성도 시험"에서 해당 PO 항목 모두 '중'이상 획득 |
| PO3 관련 기준 | PO3 가중치 5점 이상 | "종합설계프로젝트 학습성과 최소 달성도 조사서"와 "학습성과 달성도 시험"에서 해당 PO 항목 모두 '중'이상 획득 |
| PO4 관련 기준 | PO4 가중치 5점 이상 | "종합설계프로젝트 학습성과 최소 달성도 조사서"와 "학습성과 달성도 시험"에서 해당 PO 항목 모두 '중'이상 획득 |
| PO5 관련 기준 | PO5 가중치 5점 이상 | "종합설계프로젝트 학습성과 최소 달성도 조사서"와 "학습성과 달성도 시험"에서 해당 PO 항목 모두 '중'이상 획득 |
| PO6 관련 기준 | PO6 가중치 10점 이상 | "종합설계프로젝트 학습성과 최소 달성도 조사서"와 "학습성과 달성도 시험"에서 해당 PO 항목 모두 '중'이상 획득 |
| PO7 관련 기준 | PO7 가중치 10점 이상 | "학습성과 달성도 시험"에서 해당 PO 항목 '중'이상 획득 |
| PO8 관련 기준 | PO8 가중치 10점 이상 | "학습성과 달성도 시험"에서 해당 PO 항목 '중'이상 획득 |
| PO9 관련 기준 | PO9 가중치 10점 이상 | "학습성과 달성도 시험"에서 해당 PO 항목 '중'이상 획득 |
| PO10 관련 기준 | PO10 가중치 10점 이상 | "학습성과 달성도 시험"에서 해당 PO 항목 '중'이상 획득 |
별표8 : 비교과 과정과 학습성과의 관계
| 비교과 과정 명 | 학습성과 | |||||||||
|---|---|---|---|---|---|---|---|---|---|---|
| PO1 | PO2 | PO3 | PO4 | PO5 | PO6 | PO7 | PO8 | PO9 | PO10 | |
| 경진대회, 공모전 입상 | 5 | 5 | 5 | 5 | 5 | 5 | 10 | |||
| 전공자격증 | 5 | 5 | 5 | 10 | 10 | |||||
| 논문 참여 및 발표 | 5 | 5 | 5 | 5 | 10 | 5 | 5 | |||
| 외국어 능력 시험 | 10 | 5 | ||||||||
| 산업체연수 및 인턴쉽 | 5 | 5 | 5 | 5 | 5 | 5 | 5 | |||
| 소프트웨어 전시 | 5 | 5 | 5 | 5 | 5 | 10 | 10 | 5 | ||
| 동아리활동(학생회포함) | 5 | 10 | 5 | 5 | ||||||
| 교수면담 | 10 | 5 | ||||||||
| 봉사활동 | 5 | 5 | 5 | 5 | ||||||
| 해외연수 | 10 | 5 | ||||||||
| 합계 | 20 | 20 | 20 | 20 | 20 | 40 | 40 | 40 | 30 | 40 |

별표9 : 기초과학․수학(BSM)을 포함한 전 교과과정 (2024학년 기준)
| 학년 | 학기 | 이수구분 | 학수번호 | 교 과 목 명 | 학점 | 시간 |
인증 이수구분 |
|---|---|---|---|---|---|---|---|
| 무 관 | 교 선 | LF9252 | 물 리 현 상 의 이 해 | 3 | 3 | 수학 및 과학 | |
| 교 선 | LR1221 | 교 양 과 인 성 | 1 | 1 | 교양 | ||
| 교 필 | LR1032 | 사고와 표현 | 3 | 3 | 교양 | ||
| 교 필 | LR1239 | 알 고 리 즘 과 게 임 콘 텐 츠 | 3 | 3 | 교양 | ||
| 1 | 1 | 전 선 | EA9225 | 파 이 썬 프 로 그 래 밍 | 3 | 3 | |
| 전 선 | SW0001 | S W 융 합 개 론 | 3 | 3 | |||
| 전 선 | FL7001 | 공 학 설 계 입 문 | 3 | 3 | 설계(3) | ||
| 전 선 | EA9237 | 컴 퓨 터 수 학 | 3 | 3 | 수학 및 과학 | ||
| 2 | 전 선 | EA0032 | 선 형 대 수 학 1 | 3 | 3 | 수학 및 과학 | |
| 전 선 | FL0012 | C 프 로 그 래 밍 Ⅰ | 3 | 4 | |||
| 전 선 | SW0002 | S W 영 어 | 3 | 3 | |||
| 전 선 | EA9226 | 통 계 적 분 석 | 3 | 3 | 수학 및 과학 | ||
| 2 | 1 | 전 선 | EA0001 | 이 산 수 학 | 3 | 3 | 수학 및 과학 |
| 전 선 | EA0027 | 논 리 회 로 | 3 | 4 | 설계(1) | ||
| 전 선 | EA0017 | 인 공 지 능 | 3 | 4 | 설계(1) | ||
| 전 선 | EA9236 | 선 형 대 수 학 2 | 3 | 3 | 수학 및 과학 | ||
| 전 선 | FL0002 | C 프 로 그 래 밍 Ⅱ | 3 | 4 | |||
| 전 선 | EA9241 | 자 료 구 조 | 3 | 3 | |||
| 2 | 전 선 | EA0002 | 컴 퓨 터 구 조 | 3 | 3 | ||
| 전 선 | EA0003 | 시 스 템 소 프 트 웨 어 | 3 | 3 | 설계(1) | ||
| 전 선 | EA0010 | 알 고 리 즘 | 3 | 3 | |||
| 전 선 | EA9227 | 정 보 보 호 | 3 | 3 | |||
| 전 선 | EZ0002 | 객 체 지 향 프 로 그 래 밍 | 3 | 3 | |||
| 전 선 | EZ0004 | 데 이 터 베 이 스 | 3 | 3 | 설계(2) | ||
| 3 | 1 | 전 심 | EA0005 | 디 지 털 신 호 처 리 | 3 | 3 | |
| 전 심 | EA0012 | 데 이 터 모 델 링 과 마 이 닝 | 3 | 3 | |||
| 전 심 | EA0004 | 컴 퓨 터 네 트 워 크 | 3 | 3 | |||
| 전 심 | EA0008 | 소 프 트 웨 어 공 학 | 2 | 2 | 설계(1) | ||
| 전 심 | EA9239 | G P U 프 로 그 래 밍 | 3 | 3 | 설계(2) | ||
| 전 심 | EA0003 | 운 영 체 제 | 3 | 3 | |||
| 2 | 전 심 | EA9002 | 사 물 인 터 넷 프 로 그 래 밍 | 3 | 3 | 설계(2) | |
| 전 심 | EA0013 | 지 능 형 사 용 자 인 터 페 이 스 | 3 | 3 | 설계(2) | ||
| 전 심 | EA9213 | 분 산 시 스 템 | 3 | 3 | |||
| 전 심 | EA0011 | 프 로 그 래 밍 언 어 론 | 3 | 3 | |||
| 전 심 | EA0014 | 유 닉 스 프 로 그 래 밍 | 3 | 4 | 설계(2) | ||
| 전 심 | EA9228 | 고 급 객 체 지 향 프 로 그 래 밍 | 3 | 3 | |||
| 전 심 | GH0030 | 네 트 워 크 보 안 | 3 | 4 | 설계(2) | ||
| 4 | 1 | 전 선 | EA0020 | 캡 스 톤 디 자 인 Ⅰ | 3 | 3 | 설계(3) |
| 전 선 | EA9229 | 빅 데 이 터 와 딥 러 닝 | 3 | 3 | 설계(2) | ||
| 2 | 전 선 | EA0026 | 캡 스 톤 디 자 인 Ⅱ | 3 | 3 | 설계(3) | |
| 전 선 | EA9231 | 클 라 우 드 플 랫 폼 | 3 | 3 | |||
| 전 선 | EA9245 | 고 급 문 제 해 결 기 법 | 3 | 3 | |||

설계과목의 괄호 안의 숫자는 설계점수임.
공학 KCC2024 3.3과 3.4에 따라 [교양과인성] 과목과 [공학설계입문],[캡스톤디자인Ⅰ,Ⅱ]과목을 공학인증 필수 이수 과목으로 지정함.
별표11 : 심화프로그램 이수포기신청 및 승인절차
| 구 분 | 내 용 |
|---|---|
| 대 상 |
심화프로그램 소속 학생으로 다음 중 하나 이상의 항목에 해당하는 자
|
| 신청시기 | 3학년 2학기 (등록기준 6학기)~ 4학년 2학기(등록기준 8학기) |
| 평가주체 | 공학교육혁신센터 |
| 절 차 |
|
| 경과조치 |

별표12 : 전입생의 심화프로그램 편입신청 및 수용절차
| 구분 | 내 용 |
|---|---|
| 대 상 | 컴퓨터·정보(공)학교육인증을 희망하며, 전입 후 최소 4학기 이상 수학 가능자 |
| 학점인정 원칙 |
|
| 신청시기 | 전입한 첫 학기 이후 |
| 평가주체 | 공학교육혁신센터 |
| 학점인정 절차 |
|
| 경과조치 |

별지3 : 설계교과목 진행 지침서
설계 구성요소
설계는 목표하는 기능과 성능을 포함한 제반 요구조건을 만족하는 시스템이나 시스템의 일부를 고안하는 전 과정을 포함하므로 다음과 같이 목표․기준설정, 분석, 제작, 시험, 평가, 결과도출의 단계로 나눌 수 있다. 아래 표는 각 설계 구성요소를 정의한 것이다.
| 설계 구성요소 | 설 명 | 산출물 |
|---|---|---|
| 목표·기준설정 | 설계 목표를 현실적인 제한요소와 컴퓨터·정보기술 분야의 제한요소를 감안하여 설정 |
|
| 분석 | 포괄적인 문제에 대한 분석 또는 결과물(프로그램)에 대한 요구사항 분석 |
|
| 제작 | 분석한 문제 또는 요구사항에 맞추어 각 기능을 프로세스에 따라 구현하고 통합하여 결과물(프로그램)을 만들어내는 작업 |
|
| 시험 | 최종 결과물(제작한 프로그램)에 대한 시험 |
|
| 평가 | 시험 결과를 바탕으로 ‘목표․기준설정’에서 제시된 제한요소에 맞는가를 평가 |
|
| 결과 도출 | 설계 전 과정을 명시한 결과물 및 결과보고서, 중간보고서 등 문서 도출 |
|
설계 제한요소
각 설계교과목은 현실적 제한조건에 맞추어 구성요소와 시스템을 설계할 수 있는 능력을 배양하기 위한 과목이므로, 이들은 다양한 방법으로 설계 구성요소의 일부를 교육시킬 수 있어야 한다. 따라서 컴퓨터·정보기술 분야에서 제시될 수 있는 아래의 제한요소를 각 설계교과목의 목표·기준으로 설정함으로써 현실적인 설계학습을 도모한다.
| 설계 제한요소 | 설계 제한요소 설명 |
|---|---|
| 경제성 |
|
| 견고성 |
|
| 접근성 |
|
| 호환성 |
|
| 확장성 |
|
| 적시성 |
|
| 윤리성 |
|



